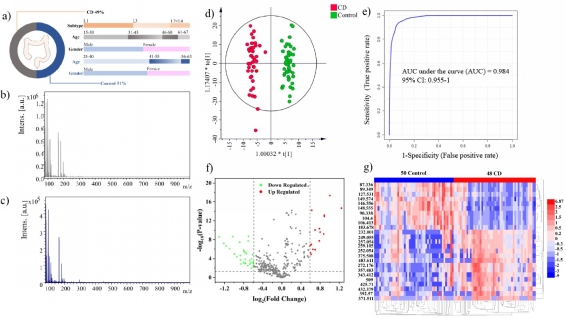
Currently, most Crohn's disease (CD) patients suffer from serious complications and even surgery due to delayed diagnosis; therefore, point-of-care diagnosis of CD is urgently required. In this work, a covalent organic framework@Au (COF-V@Au) matrix material with excellent laser absorption is prepared, endowing metabolites with great ionization efficiency in laser desorption/ionization mass spectrometry (LDI-MS) analysis. In addition, the COF-V@Au matrix possesses 1093 m2 g−1 of large specific surface area and around 2 nm of average pore size, providing abundant sites and efficient structure for metabolite adsorption. Benefiting from high throughput, high sensitivity, and high ionization efficiency of COF-V@Au assisted LDI-MS, the extraction of serum metabolic fingerprints of CD group and healthy group is implemented. Moreover, the two groups are successfully distinguished with an area under the curve (AUC) value of 0.984 by establishing an orthogonal partial least squares discriminant analysis (OPLS-DA) model of Crohn's patients versus healthy controls. Moreover, the expression of 25 features is determined as the prominent metabolic differences between CD patients and the controls. Furthermore, the terminal ileum and ileocolon subtypes of CD are also distinguished from healthy controls with AUC value of 0.989 and 0.991, respectively. Thus, this COF-V@Au-assisted LDI-MS method is expected to be a clinical diagnostic technology in the future.

//doi.org/10.1002/adfm.202105478